| নং | শিরোনাম | সেবার ধাপ | কার্যকলাপ |
|---|---|---|---|
| | |||
| ১ | আই এফ এম সি প্রকল্প | দেখুন | |
| ২ | বাংলাদেশের দক্ষিন পশ্চিম অঞ্চলের ক্ষুদ্র চাষীদের জন্য ক্ষুদ্র কৃষি সহায়ক প্রকল্প | দেখুন | |
| ৩ | দ্বিতীয় শস্য বহুমূখীকরণ প্রকল্প(এস সি ডি পি) | দেখুন | |
| ৪ | সার ডিলার ও খুচরা সার বিক্রেতা নিয়োগ | দেখুন | |
| ৫ | কৃষিতে ভর্তুকি ও উৎপাদনে সহায়তা প্রদান | দেখুন | |
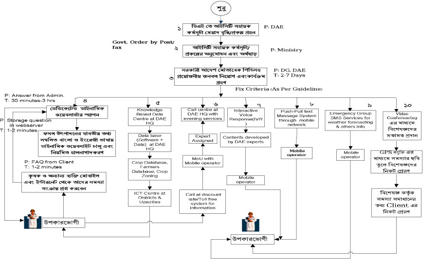
| ৬ | কৃষি তথ্য ও যোগাযোগ প্রযুক্তি সহায়তা | দেখুন | |
| ৭ | সমন্বিত বালাই ব্যবস্থাপনা | দেখুন | |
| ৮ | মাটির স্বাস্থ্য সংরক্ষণ | দেখুন | |
| ৯ | বালাই নাশকের খুচরা ও পাইকারী বিক্রেতার লাইসেন্স প্রদান | দেখুন | |
| ১০ | জেলা পর্যায়ে প্রশিক্ষণ | দেখুন |